|
<< CLQUE PARA EXIBIR O CONTEÚDO >> NAVEGAÇÃO : Módulos ERP > SGF > SGF1800 - APROVAÇÃO DE TÍTULOS |
1. PREMISSA:
Para ter acesso a tela SGF1800 o usuário deverá solicitar na tela INF1220. Consultar o manual da tela INF1220 - SOLICITACAO DE ACESSO A PROGRAMAS.
Para ser aprovador da tela SGF1800, o usuário precisa ser liberado através da aba configurar empresa da tela SGF1750 – PESSOAS BLOQUEADAS/OUTROS BLOQUEIOS.
2. OBJETIVO:
Essa tela tem como objetivo aprovar todos os títulos que estão configurados na tela SGF1750 para serem aprovados antes do pagamento.
3. PROCEDIMENTO:
3.1 ABA – APROVAR TITULO
Na aba APROVAR TITULO, informando empresa, vencimento e clicando em
serão trazidos os títulos que estão pendentes de aprovação.
Na tela serão apresentados os dados dos títulos como: fornecedor, data de entrada, vencimento, valor e pessoa responsável pela inclusão do título;
Para a aprovação, basta selecionar o título e clicar no semáforo
para aprovar.

3.2 ABA – LIBERAR PRE-PAGAMENTO
Essa aba é utilizada para liberar o pré-pagamento de um título, caso essa função tenha sido liberada na tela SGF1750 aba configurar empresa.
Ao [CLICAR] na aba liberar pré-pagamento automaticamente aparecera na tela uma mensagem “buscar dados automaticamente? ”, clicando no ok ira aparecer todos os títulos pendentes para o aprovador.
Selecionar os títulos que deseja aprovar e [CLICAR] em ![]()

3.3 ABA BLOQUEAR PRE-PAGTO
Essa aba é utilizada para bloquear algum pagamento que tenha sido liberado indevidamente na aba anterior.
Ao [CLICAR] na aba bloquear pré-pagamento irá abrir a mensagem “buscar dados automaticamente? ” , clicando no ok a tela irá trazer tudo que foi liberado pelo seu usuário, mas ainda está sem baixa no financeiro.
Selecionar os títulos que deseja bloquear e clicar no
.

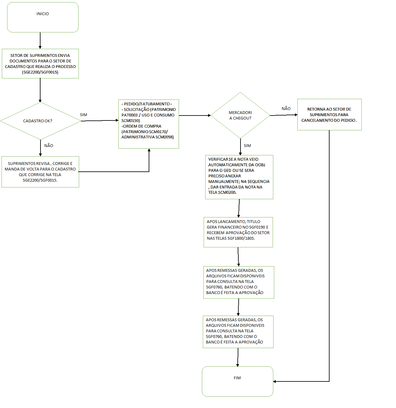
4. FLUXOGRAMA
